Wie bereits erwähnt, erkunde ich gerade die Ideenwelt der Permakultur. Ich verstehe nicht alles auf Anhieb und manche Aufgaben kommen in meinem Garten im Moment auch gar nicht vor. Ich baue zum Beispiel kein neues Hügelbeet. Das was ich verstehe, wende ich Stück für Stück an. Ich sammle Erfahrungen und prüfe immer wieder, ob ich das auch richtig verstanden habe. Es mag schnellere und impulsivere Wege geben. Für mich passt dieses langsame und etwas kopflastige Herangehen.
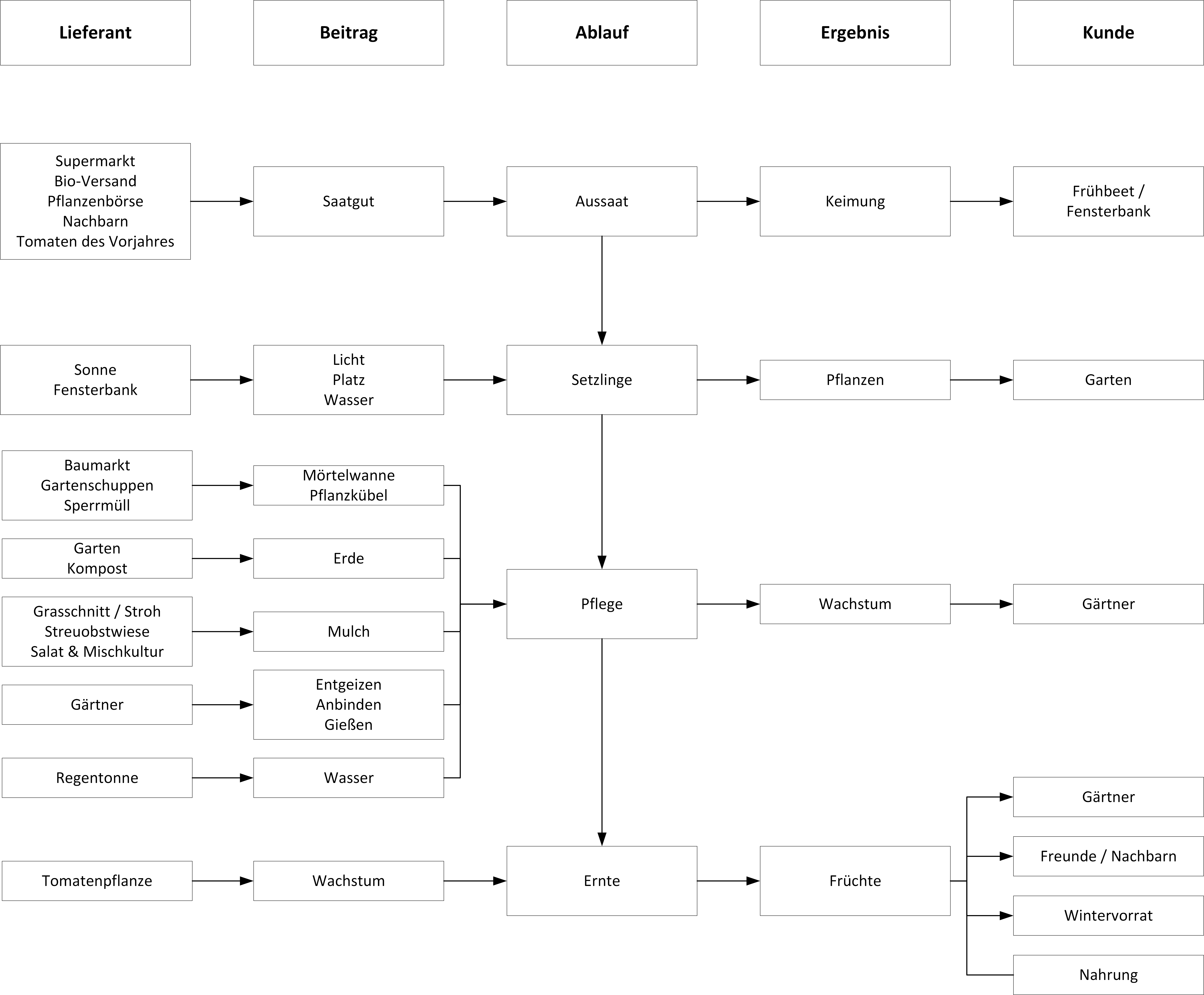
Aus meiner Arbeit im Qualitätswesen kenne ich das Stichwort SIPOC und bin überrascht, dass die Permakultur etwas ganz ähnliches kennt. Die Abkürzung SIPOC steht für Supplier – Input – Process – Output – Customer. Es geht darum, herauszufinden, was man braucht, damit ein Arbeitsablauf gut funktioniert. Arbeitsabläufe oder sogenannte Prozesse gibt es auch im Garten. Das was ich als SIPOC kenne, nennt die Permakultur: Die Beziehungen zwischen den verschiedenen Gartenbereichen erkennen und fördern.
(Gestaltungsgrundsatz #3 Bill Mollison: Handbuch der Permakulturgestaltung)
Ich möchte die Anwendung von SIPOC am Beispiel von Tomatenpflanzen erläutern. Der Arbeitsablauf für Tomaten sieht in etwa so aus:
1 Aussaat
2 Setzlinge
3 Wachstum & Pflege
4 Ernte
Dies ist die zeitliche Abfolge im Leben einer Tomatenpflanze. Nun ist aber die Tomatenpflanze nicht alleine auf der Welt. Alles steht miteinander in Verbindung. Dieser Gedanke Alexander von Humboldts (1769 – 1859, Forscher, Naturgelehrter, Weltreisender) findet sich in der Permakultur wieder. Jeder Schritt im Arbeitsablauf für Tomaten ist mit anderen Dingen verbunden. Wenn ich weiß, mit welchen anderen Pflanzen, Tieren oder Menschen die einzelnen Arbeitsschritte verbunden sind, kann ich meinen Garten so gestalten, dass die Tomaten bestmöglich versorgt werden. Um dies herauszufinden verwende ich SIPOC und stelle für jeden Schritt des Arbeitsablaufes folgende Fragen:
– Was ist nötig, damit der Schritt gelingt? (Input, Beitrag)
– Wer oder was sorgt dafür, dass dieser Beitrag vorhanden ist? (Supplier, Lieferant)
– Was ist das Ergebnis dieses Schrittes? (Output, Ergebnis)
– Wer profitiert davon? (Customer, Kunde)
Das Ergebnis sieht dann auf den ersten Blick sehr technisch aus. Aber keine Sorge, es ist genau das, was ein erfahrener Gärtner bedenkt, wenn er Tomaten sät. Durch die Sipoc-Analyse wird sichtbar wie viel Erfahrung, Wissen und Umsicht im Handeln eines Gärtners steckt. Von außen sieht man oft nur den verschrobenen alten Mann in seinem Schrebergarten oder das Aussteigerpaar mit Hühnern und second hand Klamotten. Sipoc macht deutlich, was außer Schreberlaube und Konsumkritik noch in den Menschen steckt!
Sipoc lässt sich beliebig umfangreich gestalten. Ich kann noch die Schaufel mit aufschreiben und die Teetasse für die Arbeitspause. Es ist die Frage, was man mit dem Ergebnis machen will. Für eine ganzheitliche Analyse der weltweiten Handelsverflechtungen ist eine entsprechend große Tabelle nötig. Für meinen Garten reicht diese einfache Version.
Mir ist durch diese Analyse deutlich geworden wie viele Aufgaben mit dem Anbau von Tomaten in Zusammenhang stehen. Eine Regentonne in der Nähe ist eine gute Sache – auf die man auch ohne Spezialanalyse kommt. Ich werde diese Analysen für jeden Gartenbereich durchführen: Gemüsebeet, Hochbeet, Apfelbäume, Obstbüsche und bin auf das Ergebnis gespannt. Es würde mich nicht überraschen, wenn Regentonne und Komposthaufen der wahre Mittelpunkt des Gartens sind. Aber auch Terrasse, Grillplatz und Leseecke sind wichtige Gartenbereiche. Sie haben ihre ganz eigenen Lieferanten: Tomaten für das Abendessen (Terrasse), feuerfesten Untergrund (Grillplatz) und Schattenspender (Leseecke). Als Schattenspender könnte die Felsenbirne dienen, die gerade jetzt viele Vögel mit Beeren versorgt. So hängt Alles mit Allem zusammen.
